Quienes somos
¿Quiénes somos?
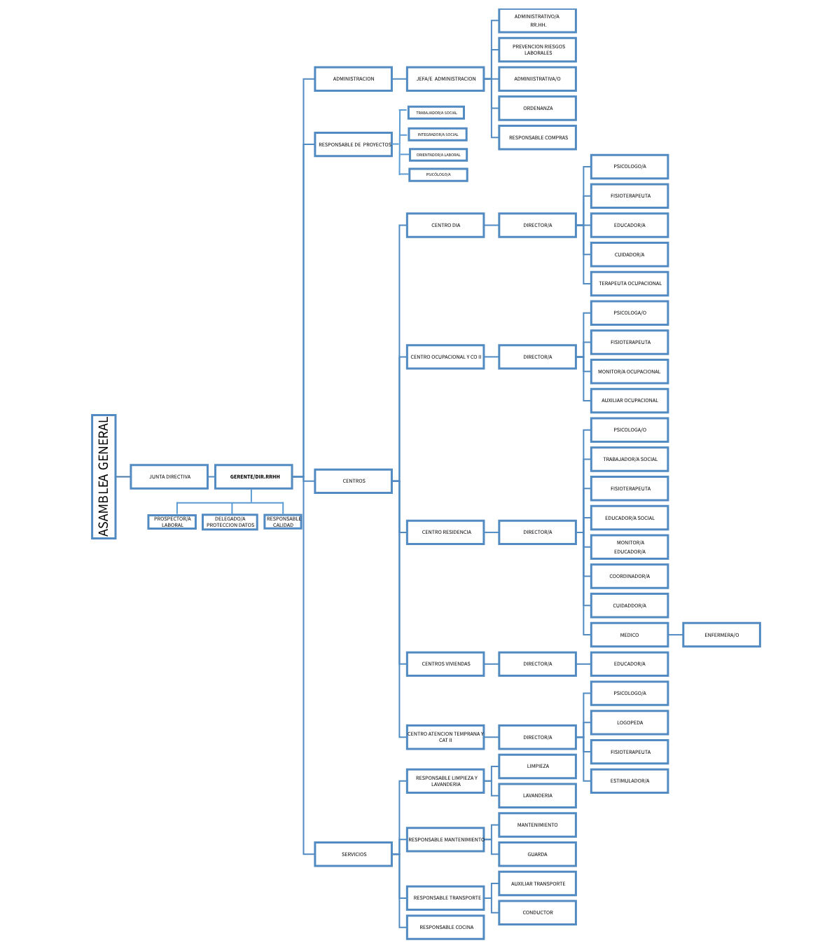
Afanias es una asociación fundada en 1965 con el fin de cubrir las necesidades que las administraciones y entidades no cubrían. Desde entonces la entidad no ha cesado de promover, atender y mejorar la calidad de vida de las personas con discapacidad intelectual y la de sus familias. La asociación tiene a su cargo un centro de día, una residencia, un centro ocupacional, un centro de desarrollo infantil y atención temprana, así como varias viviendas tuteladas. Cuenta además con un programa de voluntariado donde la sociedad castellonense participa de nuestra acción transformadora.
Misión
Promover, atender y mejorar la calidad de vida de las personas con discapacidad intelectual y la de sus familias, garantizando sus derechos y fomentando la igualdad de oportunidades y su inclusión social.
Visión
Ser una asociación referente en gestión y transparencia, con una base social informada y participativa, una estructura flexible, financiación diversificada y una mayor visibilidad para defender los derechos del colectivo.
Valores
Compartimos los principios de Plena Inclusión. En Afanias destacamos especialmente la responsabilidad social, la igualdad de género y el respeto por los derechos y la dignidad de cada persona.
 
											
				 
			
											
				











